Sunday February 2026

হটলাইন

কনটেন্টটি শেষ হাল-নাগাদ করা হয়েছে: মঙ্গলবার, ৯ মার্চ, ২০২১ এ ১১:৫২ PM

কী সেবা কীভাবে পাবেন

কন্টেন্ট: পাতা

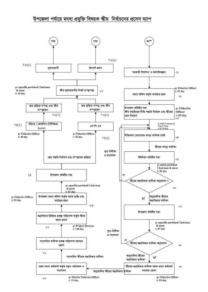
সরনী ২
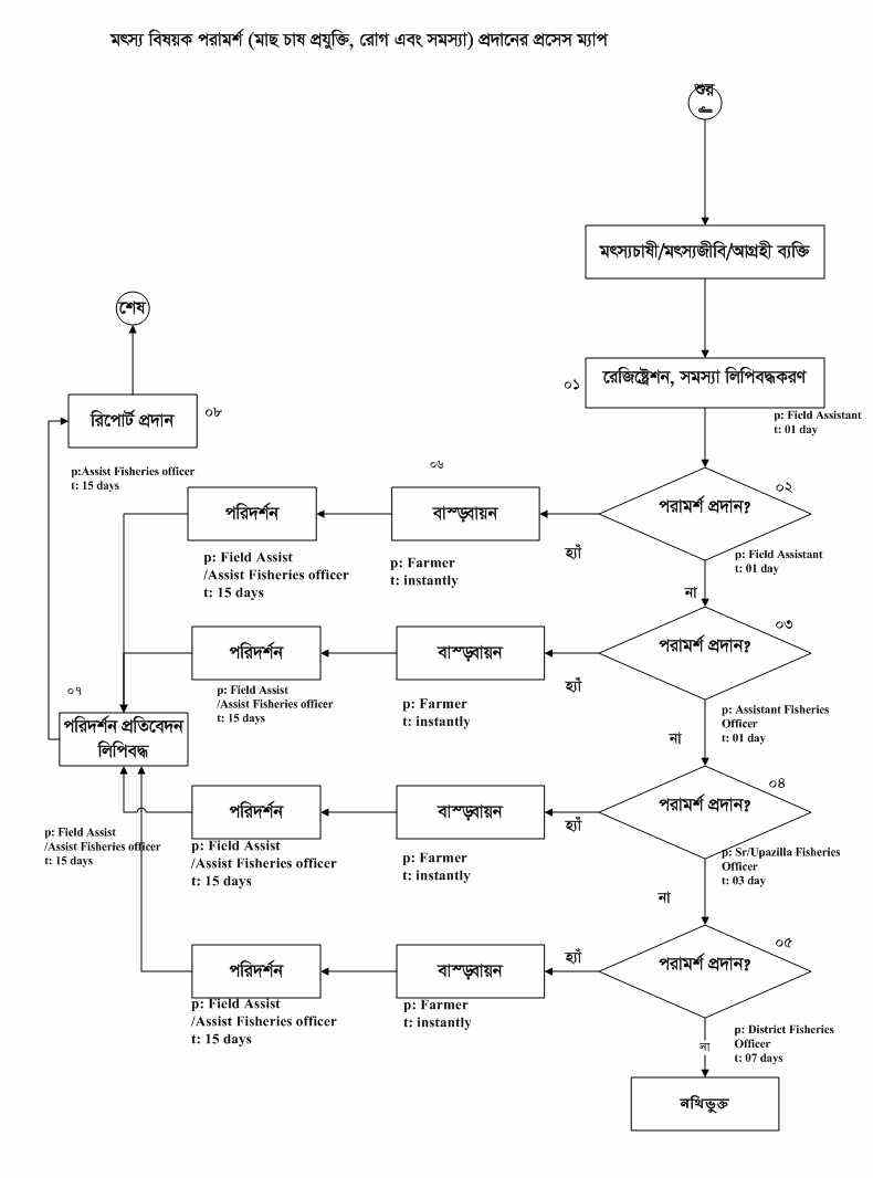
সরনী ৩
সরনী ৪
সরনী ১

এক্সেসিবিলিটি

স্ক্রিন রিডার ডাউনলোড করুন